Rose's Story

Rose's Story

Rose's journey is a powerful example of how coordinated, person-centred care can transform lives affected by health inequalities, especially when it begins with understanding what truly matters to the individual.


Rose's Experience Before Support

Before the Living Well Team became involved, Rose had minimal engagement with health and care services. Her limited literacy and learning difficulties made it hard to navigate systems, manage appointments, or understand available support.

She often missed out on essential services due to a lack of awareness, confidence, and access. Her interactions were sporadic and reactive, typically occurring only in crisis situations, which left her vulnerable and unsupported.


The Challenges Rose Faced

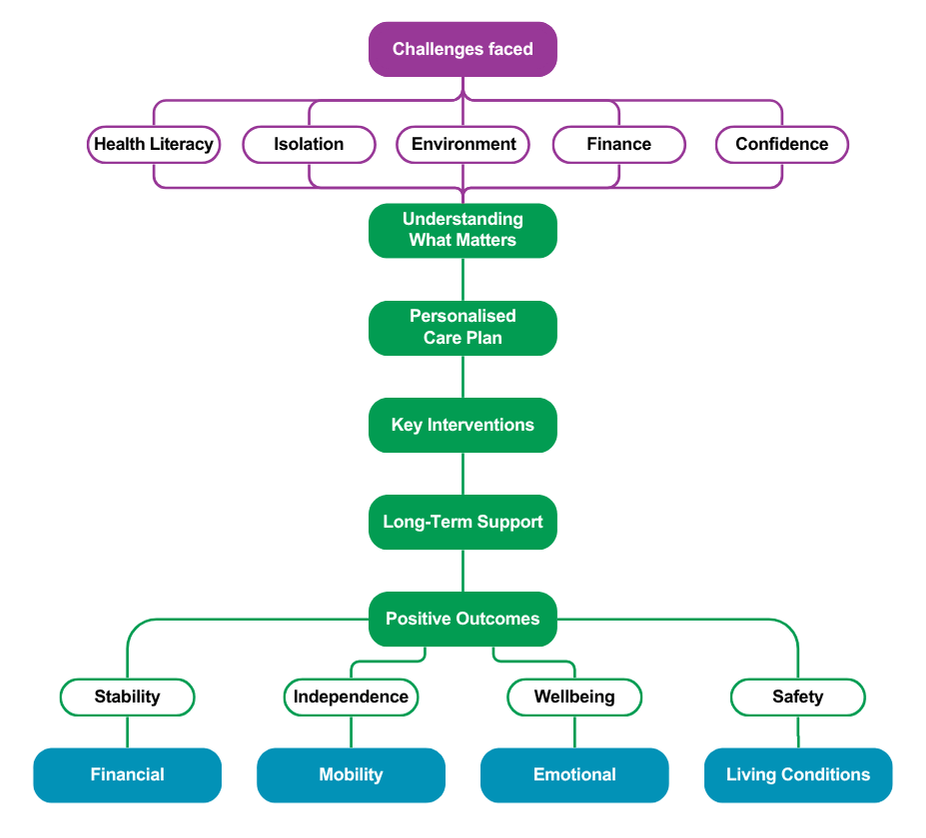
Rose experienced multiple, compounding barriers to health and wellbeing:

  • Limited health literacy: Illiteracy and learning difficulties made it difficult for Rose to understand or access health and social care services.
  • Social isolation: Following a bereavement, Rose became emotionally and socially isolated, which worsened her mental health.
  • Environmental barriers: Her home was cluttered and lacked essential furniture, contributing to poor physical and mental health.
  • Financial vulnerability: Without budgeting skills or awareness of exploitation, Rose was at risk of financial abuse.
  • Low confidence and skills: Rose struggled to advocate for herself or seek help, reinforcing her isolation.

The Turning Point: Understanding What Matters to Rose

The transformation began by listening to Rose and identifying what was most important to her:

  • Feeling safe and secure in her home
  • Having someone to talk to and trust
  • Gaining confidence to manage her own life
  • Being able to get out and about independently

This understanding shaped every aspect of her care. A multidisciplinary approach was key to addressing Rose’s complex needs.

Teams involved included:

  • Living Well Team - Care Coordinator
  • Wellbeing Lincs Team
  • Maximising Independence Team (LCC)
  • Living Well Team - Health and Wellbeing Coach

Together, they created a Personalised Care and Support Plan that placed Rose’s preferences, values, and goals at the centre.


Key Interventions

  • Assistive Technology: Devices like Alexa and the James SOS watch supported Rose’s independence and safety.
  • Skills Training: Focused on budgeting, personal safety, and daily living skills.
  • Emotional Support: Bereavement counselling and confidence-building sessions.
  • Practical Help: House clearance, transport access, and home organisation.
  • Financial Support: Help with benefits applications and budgeting.

Long-Term Planning and Empowerment

  • A community care worker was allocated to ensure continuity.
  • A Mencap care package provided ongoing emotional and peer support.
  • Rose received a bus pass, enabling greater mobility and community engagement.

The Impact

Through this coordinated, person-centred approach, grounded in what mattered most to Rose, she has experienced:

  • Improved financial stability
  • Greater independence and mobility
  • Enhanced emotional wellbeing
  • Safer and more organised living conditions

Lessons Learnt

Rose’s story offers valuable insights for future practice:

  • Start with listening: Understanding what matters most to the individual is the foundation of effective care.
  • Collaboration is key: Multidisciplinary teamwork ensures no aspect of a person’s needs is overlooked.
  • Technology can empower: Simple assistive tools can significantly enhance safety and independence.
  • Continuity matters: Ongoing support prevents people from falling through the cracks.
  • Build confidence, not just capacity: Emotional resilience and self-belief are just as important as practical skills.

Visual summary of Rose’s Journey

Living Well Team_Rose's Story diagram

Conclusion

Rose’s story illustrates how health inequalities, rooted in social, economic, and cognitive barriers, can be effectively addressed through integrated care.

It highlights the importance of listening first, understanding what matters to the person, and then collaborating across services to deliver truly transformative support. Rose now lives with dignity, independence, and renewed confidence.

Hide this section
Show accessibility tools